欢迎访问江苏中泰检测检验有限公司网站!
收藏本站
联系方式
中泰检测检验
网站首页
新闻动态
公示公告
主营业务
公司简介
资质证书
人力资源
SOLUTIONS
评价报告公示
安全评价报告公示
职业卫生评价报告公示
联系我们
CONTACT US
电话:0510-86023262
地址:江苏省江阴市天安数码城A2栋12楼1201室
您现在的位置:
主页
>
公示公告
>
评价报告公示
>
张家港市凤凰新能商贸有限公司安全评价报告
来源:未知 日期:2022-08-10 阅读:(
)
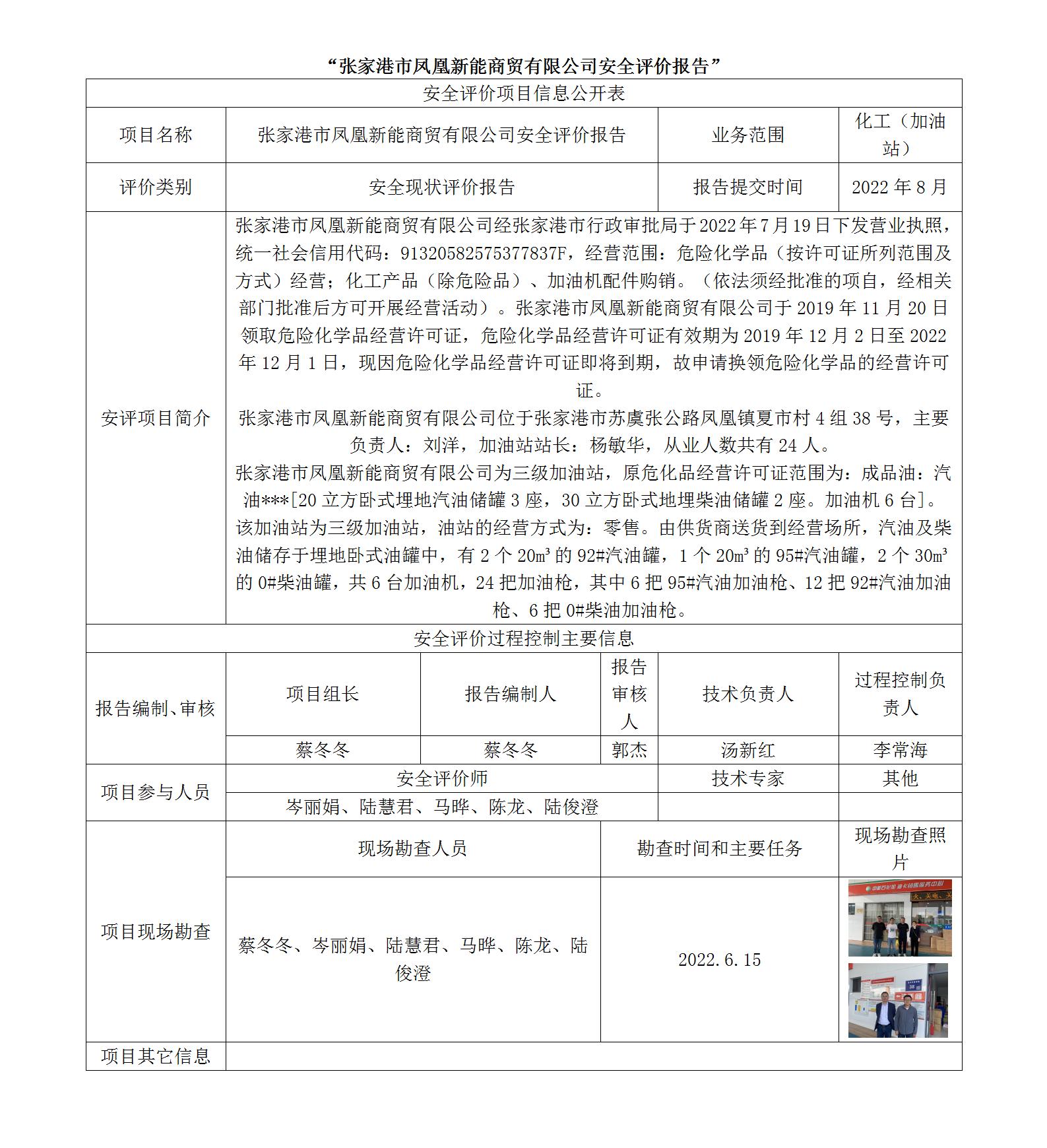
张家港市凤凰新能商贸有限公司
安全评价报告
上一篇:
苏州中远海运化工物流有限公司海关查验堆场疏
下一篇:
太仓华金加油站有限公司安全评价报告
返回顶部
0510-86023262
在线咨询
微信二维码
公司新闻
行业动态
评价报告公示
安全生产标准化公示
安全生产标准化公告
检测报告公示
评前公示
安全服务
职业卫生
交通港口
消防服务
专业培训
环境服务
关于我们
优质团队
公司荣誉
发展历程
合作伙伴