欢迎访问江苏中泰检测检验有限公司网站!
收藏本站
联系方式
中泰检测检验
网站首页
新闻动态
公示公告
主营业务
公司简介
资质证书
人力资源
SOLUTIONS
安全评价报告公示
安全评价报告公示
职业卫生评价报告公示
联系我们
CONTACT US
电话:0510-86023262
地址:江苏省江阴市天安数码城A2栋12楼1201室
您现在的位置:
主页
>
公示公告
>
评价报告公示
>
安全评价报告公示
>
常熟市龙腾特种钢有限公司绿色精品特殊钢升级
来源:未知 日期:2025-11-20 阅读:(
)
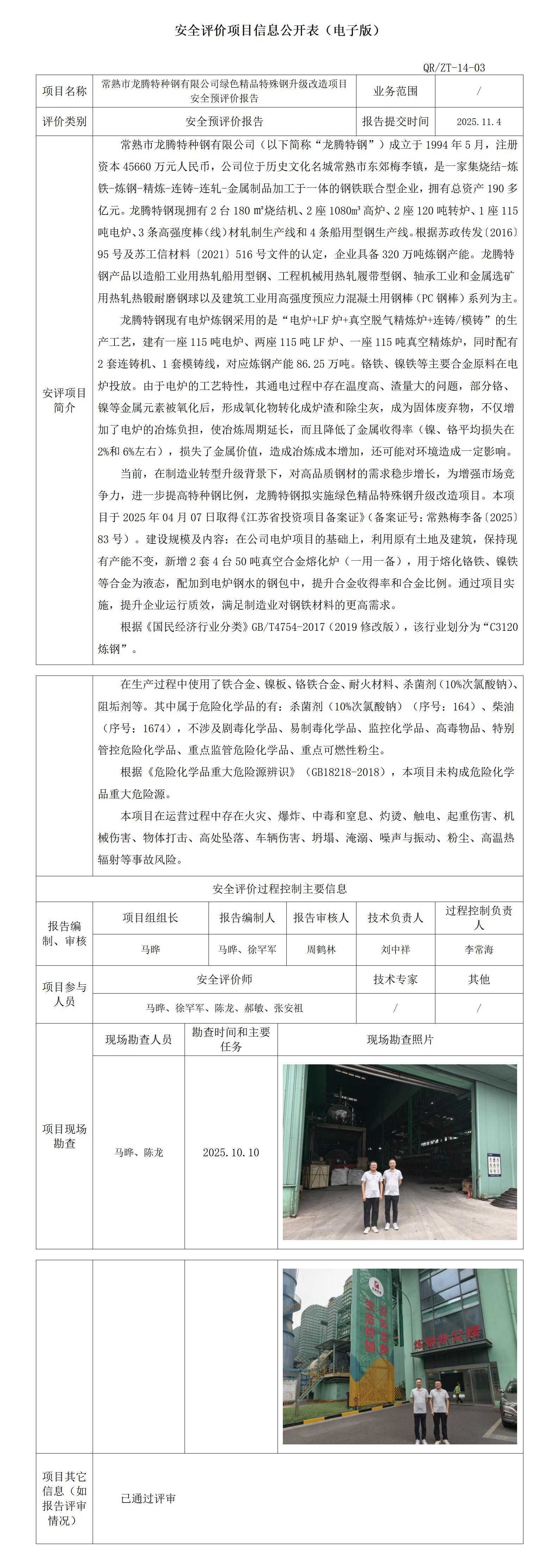
常熟市龙腾特种钢有限公司绿色精品特殊钢升级改造项目安全预评价报告
上一篇:
中国石化销售股份有限公司江苏江阴张家桥加油
下一篇:
斯塔尔精细涂料(苏州)有限公司安全现状评价报告
返回顶部
0510-86023262
在线咨询
微信二维码
公司新闻
行业动态
评价报告公示
安全生产标准化公示
安全生产标准化公告
检测报告公示
评前公示
安全服务
职业卫生
交通港口
消防服务
专业培训
环境服务
关于我们
优质团队
公司荣誉
发展历程
合作伙伴